投資公司在交易海內外股票、收到股利等等行為都適用不同的稅法規範,甚至與個人的課稅邏輯相反,導致大家常常混淆。創嶼特別整理了各種稅法規範及解析,將稅法生硬的文字轉換成大家能理解的股票、期貨、基金,希望能幫助大家做出正確的稅務規劃。
雖然相關稅務規定並沒有因為是投資公司或非投資公司而有不同,稅法只區分公司與個人而已,但因為非投資公司有實業收入(例如說買賣商品、銷售勞務等等),可能不會繳到所得基本稅,所以為了簡化說明,創嶼就以投資公司的角度來跟大家說明。
資本利得(買賣價差)怎麼課稅?
所以大家常常在交易的上市櫃、興櫃公司股票、期貨、選擇權、ETF、KY股等等,以公司名義賣出時都免徵目前20%稅率的營利事業所得稅(以下為了方便區分,姑且稱之為本稅)。若是未上市櫃公司但有發行實體股票,那也是屬於證券交易所得,公司出售時免徵20%的本稅。(若想知道更多的細節以及股票的樣式,可以延伸閱讀:股權交易的課稅議題)
但免徵本稅還不是結論,稅法最麻煩的地方就是這樣,要去確認還有沒有其他法規或解釋函令,在這邊我們還要確認所得基本稅額條例。
簡單來說,同樣賺1,000萬,經營買賣業的公司要繳200萬的稅,投資股票的公司完全都不用繳稅好像有失公平,所以就訂了所得基本稅額條例,讓這些投資公司也繳點稅。
根據所得基本稅額條例第8條、財政部101/10/02台財稅字第10100670710號函、財政部113.11.28台財稅字第11304670110號公告(115年仍適用),營利事業基本稅額的稅率是12%,免稅額是60萬元,也就是說,如果你股票交易的獲利扣除交易手續費、交易稅、甚至操盤手的薪資等等,淨獲利達200萬,要繳(200萬-60萬)*12%=16.8萬元的所得基本稅。
那如果交易標的不符合所得稅法第4-1條、第4-2條,例如說美股、註冊地在海外的基金、未上市櫃公司未發行實體股票的股份、加密貨幣等,那就必須要課本稅20%。
如果同時有應稅跟免稅所得呢?先不考慮麻煩的應免稅分攤,假設交易美股淨獲利200萬、交易台股淨獲利300萬。
本稅=200萬*20%=40萬。
所得基本稅=(200萬+300萬-免稅額60萬)*12%=52.8萬。
兩者取大的繳,最終稅負就是52.8萬。
另外,如果持有國內的股票(注意,只有股票,ETF、期貨、基金等其他免徵本稅的商品不適用)達3年,依所得基本稅額條例第7條第3項可以減半課稅,也就是稅率變為6%。
現金股利及股票股利怎麼課稅?
現金股利就是你投資的公司盈餘分配發現金給你,股票股利則是盈餘分配發股票給你,後者雖然沒有拿到錢,但一樣算是公司的所得。
如果你(的投資公司)投資的是國內公司配發的股利,依照所得稅法第42條,是免稅的!
驚訝吧?因為個人取得股利雖然有最高8萬元可抵減稅額,但所得級距的稅率只要達到12%,你領越多股利就要繳越多稅,最高則可能會用分離課稅28%的稅率來課稅,但公司取得股利則是完全免稅。這其實是有道理的,因為公司最終也會由自然人股東持有,所以公司取得股利時不課稅,未來將盈餘分配給股東時,就把稅課回來了,如果前面公司取得股利也課稅,反而變成有雙重課稅的問題。
而且依照所得稅法第42條免稅的股利所得,並不用計入所得基本稅額條例計算,所以是全然的實質免稅,不像是證券交易所得,實質上是要課12%的稅。
不過也不是全部的股利都免稅,如果是國外股利,例如說投資美股、台灣的KY股等,不是所得稅法第42條的「國內其他營利事業」,所以都要課稅,而且是前面提到的本稅20%。
是不是覺得這邊又反直覺了?沒錯,個人取得海外股利,反而是常常免稅,除非與國內薪資、利息等其他所得合計超過750萬元。(個人基本所得額的免稅額詳所得基本稅額條例第13條、113年度綜合所得稅及所得基本稅額相關免稅額、扣除額及課稅級距金額一覽表)
ETF的收益分配怎麼課稅?
ETF雖然跟股票很像,一樣可以在手機APP按幾下就買進跟賣出,價差就跟股票一樣的方式課稅,但我們從ETF收到的收益(或稱股息),他的課稅並不像是股票的股利一樣簡單喔,其實要細拆成許多所得,各自有不同的課稅方式。
像下圖永續高股息所分配的收益1,626元,竟然分成6種所得類別的格式。
54C屬於境內股利所得:免本稅20%也不用計算所得基本稅12%
5A、5B、61D屬於利息收入:課本稅20%
76W財產交易(國內)所得:免本稅20%,但要計算所得基本稅12%
收益平準金:不是所得,屬於成本返還,之後出售這檔ETF時成本更低

當然也可能有其他ETF擁有這張圖中沒有的所得類別,如果公司持有的ETF多,就要仰賴有經驗的會計師來協助處理了,國稅局那邊都會有公司的各個交易、收到股利/股息的資料,屆時申報營所稅若勾稽不平而引發查核,會造成公司許多麻煩。
共同基金怎麼課稅?
共同基金就像是野村優質基金、元大卓越基金、統一大滿貫基金等等,常常要透過銀行、基金平台購買,無法像ETF或股票一樣在券商APP就可以買賣,一天只有一個價格(淨值),贖回資金通常要等 3-7 個工作天。當我們在買進或贖回時,交易對手都是金融機構。
基金要優先判斷註冊地,會依照註冊地區分為境內基金還是境外基金(註冊地與投資區域不同喔),最快速的方式是進到基金資訊觀測站,點右上方的查詢,輸入基金關鍵字,查詢出來在基金代碼的下方就會顯示是境內還是境外註冊基金,如下圖所示。

如果是境內基金,買賣基金的價差一樣屬於證券交易所得,停徵本稅20%,但要計算所得基本稅12%;收益分配也跟ETF類似有許多所得類別,依照各所得類別判斷如何課稅。
如果是境外基金,買賣基金的價差就不屬於證券交易所得,要課本稅20%,收益分配則都是海外所得,必須課本稅20%。
應免稅分攤怎麼計算?
營利事業免稅所得相關成本費用損失分攤辦法的概念是說,因為你有些所得(在公司的正規用語是收入)是不用課本稅20%的,所以與之相關的成本、費用也不能抵本稅,而這些成本、費用可分為與某個收入直接相關,或者是要按比例分攤到公司的各個收入。直接相關的就像是證券交易稅、手續費等等,而要分攤的費用則像是租金、網路費等。
舉例來說,如果公司美股股利收入200萬,台股股利收入100萬,公司辦公室的租金費用60萬,60萬*(100/300)=20萬在報稅時要被剔除,課稅所得就等於200萬+(100萬-國內股利免稅100萬)-(租金費用60萬-不可扣抵20萬)=160萬,再乘以20%稅率=32萬。
實務上狀況複雜得多,收入類別眾多,也有些費用是再要列入計算基本所得稅,導致投資公司的所得稅計算很繁複,也有些做法不完全符合法規,但稅局普遍可以接受,建議投資公司委任在這個領域有相關經驗的會計師,會省去許多溝通成本或避免額外多繳稅而不自知。
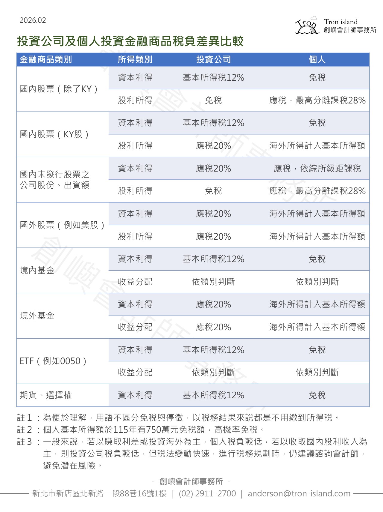
投資公司及個人投資稅負差異整理
上面說明了各種金融商品賺取資本利得、收到分配時的稅負,但對於不是常常處理稅務議題的人來說,恐怕還是難以理解,創嶼特定整理了一份差異比較表,有需要的人歡迎自行下載喔。
如果大家對於投資公司有哪幾種類型有興趣的,可以延伸閱讀:投資公司有哪些種類呢?
若有規劃想成立投資公司,也歡迎與創嶼聯繫諮詢喔。
創嶼會計師事務所電話:(02) 2911 2700。
